英国上市公司官网365
English
网站首页
学院概况
学院简介
现任领导
历任领导
历史沿革
院徽院训
机构设置
联系我们
师资队伍
外聘专家
教师名录
创新团队
植物免疫研究
果树病害致灾机理及综合防控
果树害虫致灾机理与绿色防控
作物害虫致灾机理及防治
作物病原真菌功能基因组学研究
果树抗病机制及种质创新
作物疫霉功能基因研究与利用
昆虫系统学与多样性
昆虫生理生化与资源昆虫
真菌多样性与真菌病害调控技术研发
植物病毒与病毒基因工程技术研究
微生物多样性与植物病害生物防治
天然产物农药创制与应用
植物源农药研究与开发
分子靶标发现与绿色农药创制
作物病虫害监测与治理
基于AI技术的现代植物保护
作物疫病绿色防控基础
人才培养
本科生教育
专业介绍
教学改革
教学成果
出版教材
学生获奖
规章制度
研究生教育
招生工作
培养工作
学位工作
导师介绍
成果奖励
科学研究
科研项目
科研成果
科教平台
科研团队
党建工作
党建动态
党校工作
学习计划
工会工作
学生天地
团委学生会
学生社团
服务社会
服务动态
中国植病学会抗病育种专委会
中国昆虫学会蝴蝶分会
陕西省植物病理学会
陕西省昆虫学会
陕西省植物保护学会
农业农村部农药检测中心
昆虫博物馆
留坝西洋参试验站
澄城旱塬生态农业试验示范站
人才招聘
下载专区
本科生
研究生
教职工
博士后
学院动态
我院果树病害致灾机理及综合防控团队在猕猴桃叶绿体免疫调控机制研究中取得...
近日,我院果树病害致灾机理及综合防控团队在Horticulture Research发表了题为“Calcium-sensing receptor AcCaS regulates chloroplast immunity in kiwifruit by comp...
2025/12/01
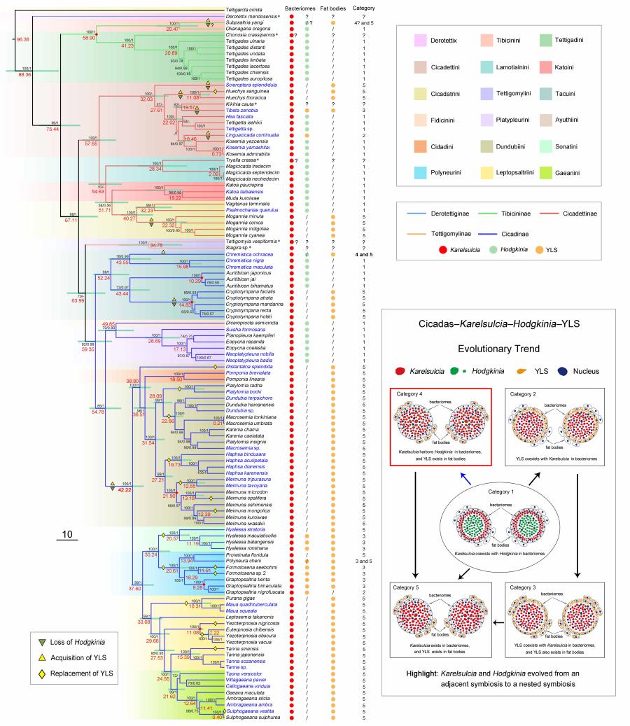
我院魏琮教授课题组蝉科昆虫与微生物协同演化研究取得新突破
近日,我院魏琮教授课题组在Nature Communications上发表了题为“Genome degradation results in nested symbiosis and endosymbiont replacement in cicadas”的研...
2025/11/19
10
12月
院院携手开展教改项目结题验收
10
12月
我院教师在陕西本科高校教师教学创新大赛中斩获佳绩
05
12月
学院第二届实验室安全学生志愿服务队聘任仪式暨实验室安全知识培训会顺利举...
03
12月
学院工作组赴合阳县白灵村开展乡村振兴帮扶活动
03
12月
锤炼支部“领头雁”,激活党建“新动能” —2025年党支部委员培训班正...
03
12月
河南农业大学邵瑞鑫教授来院分享大学生竞赛育人模式
01
12月
以镜头守护安全,用影像传递责任 ——学院部门工会成功举办实验室安全主题...
更多>>
通知公告
2025/12/10
关于统计2025年度本科教学工作量的通知
2025/12/10
学院公共平台2025年大型仪器设备应用技术培训(第...
2025/12/08
英国上市公司官网365拔尖创新人才培养平台建设项目仪器设...
2025/12/08
关于修订课程质量标准的通知
2025/11/25
学院公共平台2025年大型仪器设备应用技术培训(第...
2025/11/21
2026年大学生创新训练计划项目申报通知
2025/11/20
英国上市公司官网365关于开展2026年博士研究生“申请-审...
更多>>
学术讲座
关于举办植物保护学前沿进展系列讲座之(四)的通知
讲座时间
2025年12月12日(星期五)下午16:30
关于举办植物保护学前沿进展系列讲座之(四)的通知
报告题目:玉米抗病性:从遗传变异到抗病基因改造
报告人:朱旺升 教授
关于举办2025年植保论坛系列学术报告会(二十二)的通知
讲座时间
2025年12月11日(星期四)9:30
关于举办2025年植保论坛系列学术报告会(二十二)的通知
报告题目:云南干热河谷微生物资源开发与利用
报告人:何光熊 副研究员
关于举办2025年英国上市公司官网365学术沙龙(七)的通知
讲座时间
2025年11月28日(周五)下午15:00
关于举办2025年英国上市公司官网365学术沙龙(七)的通知
报告题目:国家自然科学基金青年项目申报经验交流
报告人:窦晓艺&李恒朝
关于举办植物保护学前沿进展系列讲座之(三)的通知
讲座时间
2025年11月21日(星期五)上午9:00
关于举办植物保护学前沿进展系列讲座之(三)的通知
报告题目:植保前沿进展、科学选题与科技论文写作
报告人:崔晓峰 研究员
关于举办2025年植保论坛系列学术报告会(二十一)的通知
讲座时间
2025年11月20日下午14:30
关于举办2025年植保论坛系列学术报告会(二十一)的通知
报告题目:人类迁移与农业耕作制度改变对小麦赤霉菌群体进化和和生态适应性影响
报告人:刘太国 研究员
更多>>
学术成果
Nactivation of a Wheat Ribosomal Silencing Factor Gene TaRsfS Confers Resistance to Both Powdery Mildew and Stripe Rust
Ruobing Li, Yaqi Tang, Qiao Wang, Bingjie Zhao, Wenwen Su, Baotong Wang*, Qiang Li*. Nactivation of a Wheat Ribosomal Silencing Factor Gene TaRsfS Confers Resistance to Both Powdery Mildew and Stripe Rust. Plant, Cell & Environment. 2024.
查看详情 >
VmRDR2 of Valsa mali mediates the generation of VmR2-siR1 that suppresses apple ...
Changes in planta K nutrient content altered the interaction pattern between Nic...
Unveiling the A-to-ImRNA editing machineryand its regulation and evolution in fu...
Adaptive regulation of miRNAs/milRNAs in tissue specific interaction between app...
Stripe rust effector Pst03724 modulates host immunity by inhibiting NAD kinase ...
Facultative symbiont provides fitness benefits to the grain aphid, but not to pa...
学生工作动态
我校荣获第五届全国大学生植物保护专业能力大赛团体一等...
“虫趣融微景,科普润童心”——昆虫微景观捐赠暨科普进...
12
12月
关爱女生健康 护航青春梦想
09
12月
“先正达杯”第三届全国大学生职业规划大赛选拔赛成功举办
03
12月
锤炼支部“领头雁”,激活党建“新动能” —2025年党支部委员培训班正式启动
02
12月
我院赴河北省重点中学开展招生宣讲工作
28
11月
“桂香满舍映秋光,文明创意谱新篇”学院宿舍创意大赛圆满落幕
学院信箱
院务公开
就业信息
人才招聘
校友工作
会议室预约